
Pierre Arragain-Dehlinger
Développeur Fullstack Backend (NodeJS) passionné par les projets à impact citoyen.
Projets
1,2,3 Petits Plats
PoC Fullstack (React Native & NestJS) de gestion de recettes intelligentes
Application mobile de gestion de recettes personnelles permettant la saisie par photo (OCR) et la génération de menus hebdomadaires basée sur des algorithmes de filtrage avancé. Projet réalisé en collaboration avec ma compagne UX designer.
Aperçus de l'application




Défi 1 : Extraction de données (OCR) et analyse de recettes par IA
Conception du module d'API NestJS permettant d'analyser une photo de recette ou un lien pour en extraire et structurer les ingrédients, les étapes et les tags. J'ai utilisé l'OCR et un LLM pour transformer l'image en données structurées, prêtes à être stockées en base de données.

Cliquez pour voir le diagramme complet
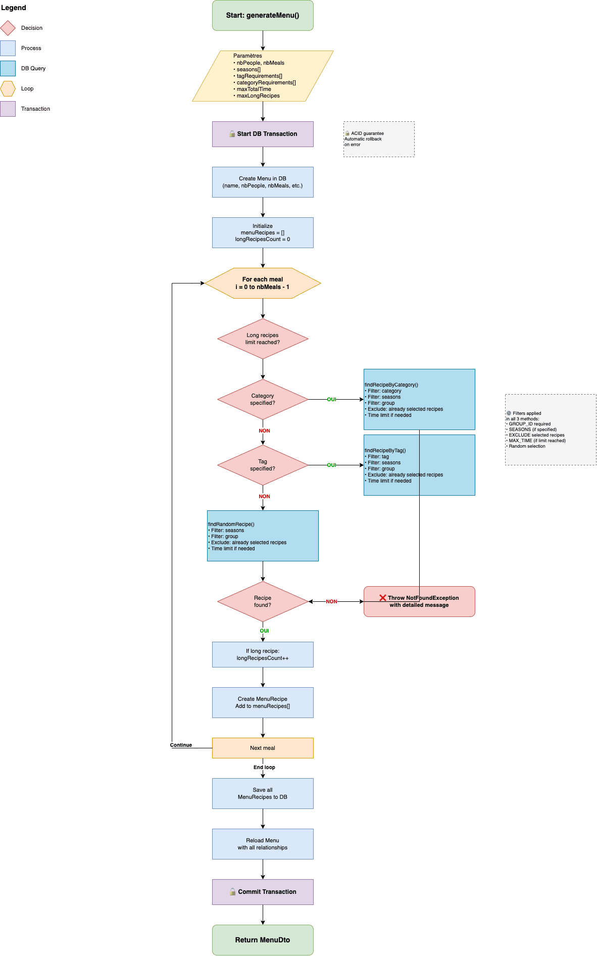
Défi 2 : Logique de Génération de Menus
Implémentation d'un algorithme de filtrage complexe pour générer un menu qui respecte les contraintes utilisateur (temps de préparation, nombre de repas) et les critères de saisonnalité ou de type de plat. Il s'agit d'une logique métier métier robuste, sans IA.

Cliquez pour voir le diagramme complet
Learn(Err)
Focus sur l'Accessibilité et l'Expérience Utilisateur (UX)
Projet de Titre Professionnel (PoC communautaire). J'y ai tenu le rôle de Référent Accessibilité et où j'ai développé ma capacité à traduire les besoins utilisateurs en solutions techniques fiables.

Rôle de Référent UX
Animation des ateliers UX (Proto-personas, User Stories) pour s'assurer que l'app réponde précisément aux attentes des utilisateurs finaux (des développeuses et développeurs en formation, des formatrices et formateurs).
Études de cas professionnelles
Implémentation du Plug & Charge (ISO 15118-2) dans un CSMS
Projet ProfessionnelDéfi
Permettre aux véhicules compatibles de de s'authentifier de façon sécurisée de bout en bout et de démarrer une charge automatiquement, sans intervention de l'utilisateur sur la borne
Solution
J'ai développé une implémentation du protocole ISO 15118-2 (Plug & Charge) dans le CSMS, en assurant la conformité au standard et en intégrant les fonctionnalités de sécurité nécessaires.
Impact
Une expérience utilisateur améliorée et de nouvelles possiblités de gestion de l'authentification des véhicules de flottes, avec une solution robuste et conforme aux standards de l'industrie.
Eiffage : Migration Sequelize vers TypeORM
Projet ProfessionnelDéfi
Avec le développement et la montée en puissance de la solution de supervision d’IRVE de mon entreprise, un besoin accru de robustesse est apparu notamment pour la construction de requêtes complexes dans un contexte de volume de données croissant.
Solution
J’ai mené l’étude de faisabilité d’une migration de Sequelize vers TypeORM, puis j’ai assuré le pilotage de cette migration ainsi que l’essentiel de l’implémentation et des tests.
Impact
Une meilleure intégration de l’ORM avec NestJS, un typage assuré et une meilleure séparation des responsabilités afin de limiter la dette technique et gagner en performances.
Eiffage : Interfaçage GMAO pour le Suivi des Consommations des Flottes Électriques
Projet ProfessionnelDéfi
L’électrification des flottes automobiles engendre un changement de paradigme dans le ravitaillement des véhicules et donc dans le suivi des consommations.
Solution
Élaborer une solution pour faciliter la saisie des kilométrages pour les collaborateurs et automatiser au maximum le mapping et l’export des données vers la solution de GMAO interne, en collaboration avec l’équipe qui la suit.
Impact
Un suivi régulier des kilométrages et des recharges facilité, permettant une bonne intégration à la GMAO existante, ainsi qu’une visualisation des consommations dans la supervision.
Eiffage: Rédaction d'un cahier des charges UX/UI pour la refonte d'une application de supervision IRVE
Projet ProfessionnelDéfi
Dans le cadre du chantier de refonte de l'application de supervision IRVE, il était nécessaire de définir les besoins et les attentes en matière d'UX/UI pour guider les agences de design candidates à l'appel d'offres.
Solution
J'ai recueilli les frictions et les premières pistes d'amélioration identifiées, défini des profil types d'utilisateurs et leurs besoins, et rédigé un cahier des charges détaillé pour la refonte UX/UI de l'application.
Impact
Un cahier des charges clair et précis, permettant aux agences de design de se positionner efficacement sur l'appel d'offres et de proposer des solutions adaptées aux besoins des utilisateurs finaux.
Algorithma : Moteur d'Indexation de Flux RSS pour la veille Stratégique
Projet ProfessionnelDéfi
Dans le cadre du développement d’une solution d’automatisation de veille stratégique, permettre aux utilisateurs d’ajouter des sources (flux RSS, sites) et de visualiser le résultat.
Solution
J’ai conçu et développé un microservice d’indexation de veille avec NestJS et ElasticSearch (de la BDD aux endpoints API) pour gérer les abonnements et le stockage des données.
Impact
Un moteur de veille performant, scalable et au coeur de la proposition de valeur du produit.
À propos
La pédagogie au service du code

En tant que développeur, j'aime comprendre le 'pourquoi' avant de me plonger dans le 'comment'. C'est une approche qui me vient de mes 10 ans passés dans l'Éducation Nationale et le secteur associatif, où l'écoute et la collaboration étaient la base de tout projet.
J'aborde le développement avec cette même philosophie. Plutôt que d'imposer une vision, j'aime fédérer les gens par l'enthousiasme, comprendre les sensibilités de chacune et chacun et tenir compte des avis pour construire la solution la plus juste.
Techniquement, cela se traduit par une capacité à traduire un besoin métier en une architecture backend robuste. J'ai une solide expérience sur NestJS (sur lequel je travaille depuis 3 ans), mais je me considère avant tout comme un développeur confirmé, curieux et toujours prêt à apprendre de nouvelles technologies pour répondre au mieux au problème posé.
Labo
MaCirco (Web App Citoyenne)
Moteur de recherche de circonscription législative à partir d’une adresse.
Contexte / Défi : En discutant autour de moi, je me suis aperçu que de nombreuses personnes, notamment dans les grandes villes, avaient des difficultés à identifier leur circonscription législative, leur député·e et les candidat·es.
Résultat v1 : En quelques jours, j’avais développé avec EJS et déployé grâce au plan gratuit d’Heroku un petit site qui s’appuyait sur des API publiques. Il a connu une petite renommée (articles dans la presse quotidienne régionale, +3k vues sur Data.gouv). J’ai été contacté par une ONG qui était intéressée par le moteur de recherche.
Vision Future (Feuille de Route)
L’envie est de créer une deuxième version augmentée plus robuste de MaCirco en internalisant la base de données (avec PostGIS) pour de meilleures performances. L’idée est d’avoir une approche Civic-Tech ouverte, permettant aux citoyen·nes et aux ONG d’interpeller de façon ciblée des parlementaires.